装机吧 - 系统装机大师 最简单易用的系统重装工具,让我们一起装机吧!支持 Windows XP、7、8、 10 原版镜像安装。支持 U 盘 PE 制作、PE 联网等多种功能选择。
  • 立即下载
  • 已下载:1000000+
    版本:12.6.48.1900 | 大小:31MB
当前位置:首页 > u盘教程
您的位置:首页 > u盘教程
教你怎么注销qq空间
装机吧 2021年04月29日 15:24:21

  qq空间是我们分享个人心情的一个平台。不过很多小伙伴从qq空间开始到现在慢慢的开始使用微博,短视频软件等等,qq空间慢慢就不用了,因此就想关闭qq空间。那么怎么注销qq空间呢?下面小编就教下大家注销qq空间的方法。

  具体的步骤如下:

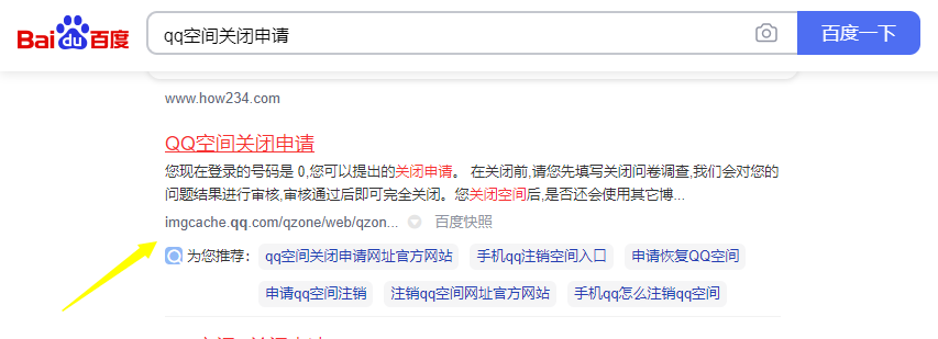
  1、请先打开QQ空间注销页面,可以直接百度搜索:qq空间关闭申请,点击进入。然后通过您所需注销(关闭)QQ空间的QQ号码密码进行登录页面。

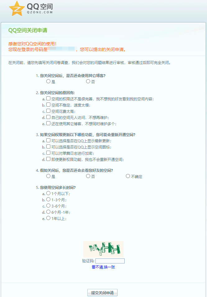
  2、通过帐号密码登录注销页面后,请根据页面中的提示填问写卷调查、图形验证码,然后点击【提交关闭申请】按钮即可完成注销(关闭)操作。

  注:如QQ空间被封自己可以进入则可以注销,自己都无法进入则不可以注销。

  以上便是注销qq空间的方法,有需要的小伙伴可以参照教程进行操作哦。

喜欢22
热门搜索
相关视频
装机吧在线重装 Window 11 教程
装机吧在线重装 Window 10 教程
猜你喜欢
oppo手机怎么投屏到电视
2020/07/18
电脑蓝屏提示0X0000008E怎么解决..
2021/12/09
lol没有声音是怎么回事
2020/08/04
晨枫u盘启动工具的使用步骤图解..
2021/07/16
电脑磁盘被写保护怎么解除的教程..
2021/12/31
电脑硬件飞腾cpu和龙芯的区别..
2020/05/16

教你怎么注销qq空间

分类:u盘教程    发布时间: 2021年04月29日 15:24:21
播放 2021年04月29日 15:24:21
随着更多的通讯软件的出现,现在越来越多人不用qq空间了,有些小伙伴打算彻底关闭qq空间,但是不知道怎么注销qq空间。其实腾讯是有出来关门的qq空间关闭入口的,下面小编就教下大家注销qq空间的方法。

  qq空间是我们分享个人心情的一个平台。不过很多小伙伴从qq空间开始到现在慢慢的开始使用微博,短视频软件等等,qq空间慢慢就不用了,因此就想关闭qq空间。那么怎么注销qq空间呢?下面小编就教下大家注销qq空间的方法。

  具体的步骤如下:

  1、请先打开QQ空间注销页面,可以直接百度搜索:qq空间关闭申请,点击进入。然后通过您所需注销(关闭)QQ空间的QQ号码密码进行登录页面。

  2、通过帐号密码登录注销页面后,请根据页面中的提示填问写卷调查、图形验证码,然后点击【提交关闭申请】按钮即可完成注销(关闭)操作。

  注:如QQ空间被封自己可以进入则可以注销,自己都无法进入则不可以注销。

  以上便是注销qq空间的方法,有需要的小伙伴可以参照教程进行操作哦。

栏目:u盘教程 阅读: 2019/05/29
栏目:u盘教程 阅读: 2019/05/27
装机吧一键重装系统

版权所有 © 2012-2020 保留所有权利